🛠️ DEPANNAGE : Sondes LHT65 / LHT65N
🔗Guide de dépannage sur les sondes
|
Dans cet article, retrouvez les points suivants : |
 1. MANUELS DES SONDES DE TEMPERATURE
Veuillez trouver ci-dessous le lien vers la documentation des sondes
V1 -Â Dragino lht65
V2 -Â Dragino lht65nÂ
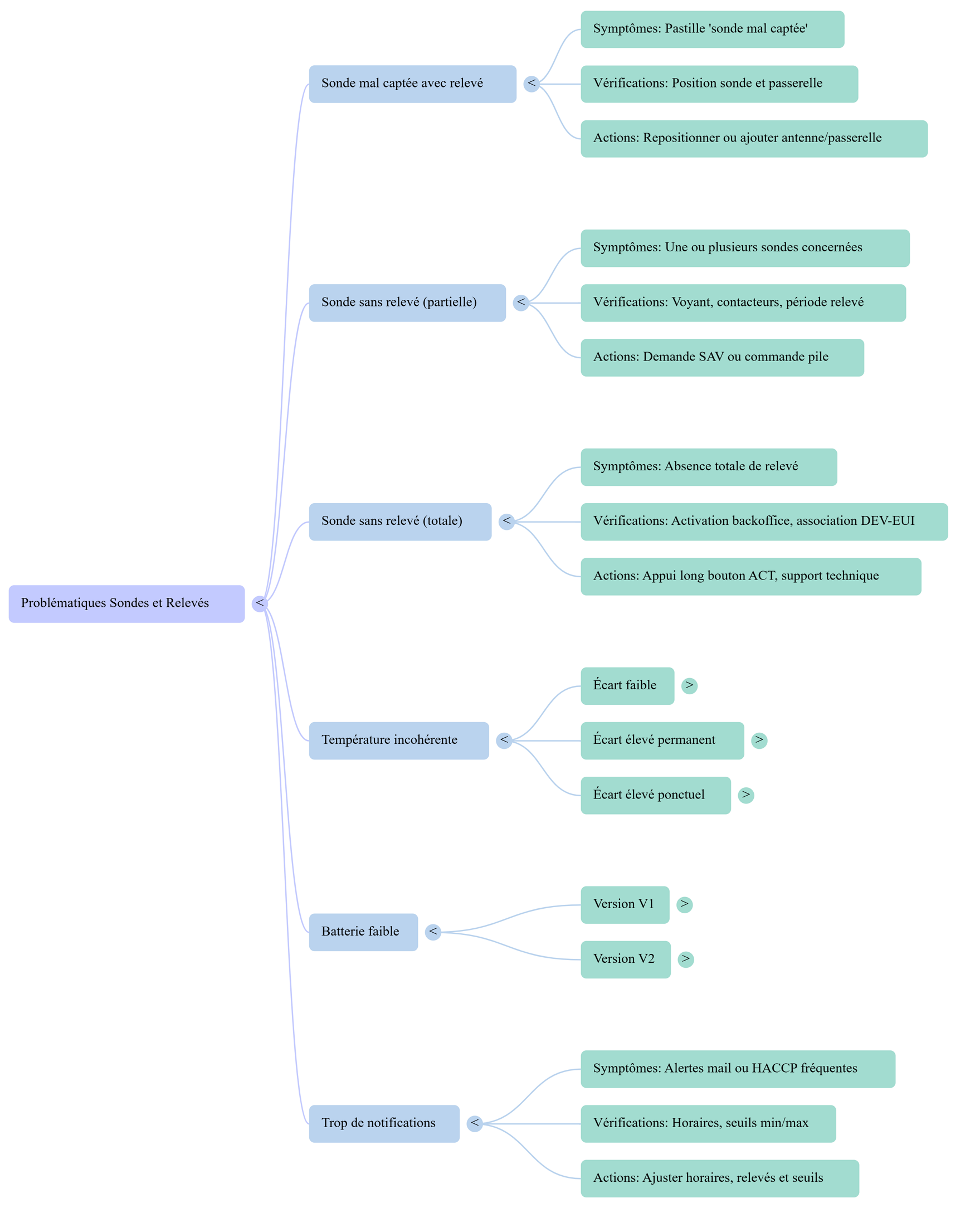
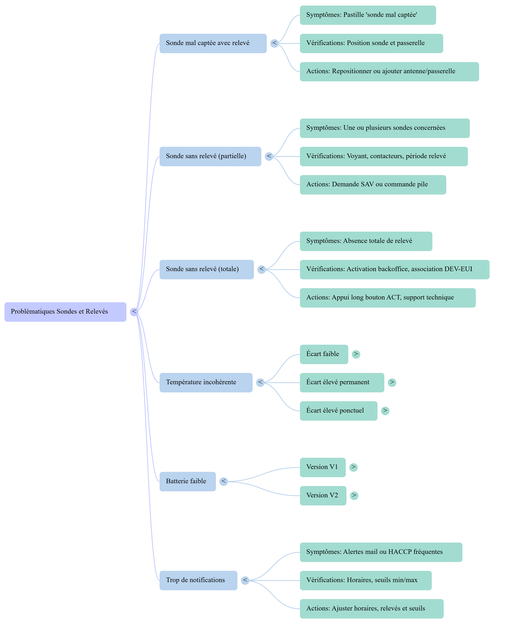
 2. CARTE MENTALE GLOBALE
 3. DIFFÉRENTES PROBLÉMATIQUES RENCONTRÉES
  A. Sonde mal captée avec relevé
Lors de chaque manipulation sur les sondes et/ou passerelles et vérifier la remontée des relevés de températures il faut faire un appui long sur le bouton ACT entre 3 a 5 secpondes (le voyant doit clignoter).
| Symptômes / Indicateurs | Vérifications à faire | Actions / Solutions |
![]() |
  B. Sonde sans relevé (partielle)
| Symptômes / Indicateurs | Vérifications à faire | Actions / Solutions |
| Une ou plusieurs sondes concernées, voyants | - Vérifier voyant de la sonde en tentant une synchronisation - Vérifier contacteurs (taches noires) - Vérifier période de relevé |
- Remplacement sonde si contacteurs endommagés - V1 : demande de SAV - V2 : commander pile via HE Connect - Contacter support si voyants OK mais que les problèmes persistent |
![]() |
  C. Sonde sans relevé (totale)
| Symptômes / Indicateurs | Vérifications à faire | Actions / Solutions |
![]() |
  D. Température incohérente (écart faible)
| Symptômes / Indicateurs | Vérifications à faire | Actions / Solutions |
| Écart faible avec le paramétrage du matériel | - Vérifier état et position de la sonde - Vérifier encombrement - Historique des températures |
- Ajuster position de la sonde  |
  E. Température incohérente (écart élevé, permanent)
| Symptômes / Indicateurs | Vérifications à faire | Actions / Solutions |
| Écart élevé et constant | - Vérifier état et position de la sonde - Vérifier association matériel/sonde - Historique BO |
- Inverser deux sondes pour diagnostic - Conseiller client de baisser la température du matériel - Prévoir SAV si problème persistant |
  F. Température incohérente (écart élevé, ponctuel)
| Symptômes / Indicateurs | Vérifications à faire | Actions / Solutions |
| Pics de température ponctuels | - Vérifier ouverture des portes - Vérifier dégivrage - Consulter onglet Statistiques |
- Identifier causes ponctuelles et ajuster surveillance - Intervertir 2 sondes pour vérification du problème |
  G. BATTERIE FAIBLE - V1
| Symptômes / Indicateurs | Vérifications à faire | Actions / Solutions |
| Voyant faible / relevés limités | - Vérifier état physique de la sonde - Vérifie si le voyant s'allume |
- Remplacer la sonde - Demande de SAV via Marguerite ou Salesforce |
  H. BATTERIE FAIBLE - V2
| Symptômes / Indicateurs | Vérifications à faire | Actions / Solutions |
| Voyant faible / relevés limités / Indicateur batterie faible | - Vérifier état physique de la sonde - Vérifie si le voyant s'allume |
- Client peut remplacer en commandant sa pile via HE Connect |
  I. TROP DE NOTIFICATIONS
| Symptômes / Indicateurs | Vérifications à faire | Actions / Solutions |



















